Backtracking Line Search

A backtracking line search method determines the amount to move in a given search direction by iteratively decreasing a step size $\alpha$ until an acceptable level is reached. In SimpleSolvers we can use the sufficient decrease condition and the curvature condition to quantify this acceptable level. The sufficient decrease condition is also referred to as the Armijo condition and the sufficient decrease condition and the curvature condition are referred to as the Wolfe conditions[1] [1].

Backtracking Line Search for a Line Search Problem

We note that the Wolfe conditions can be written very concisely by using line search problems:

\[\frac{d}{d\alpha}f^\mathrm{ls}(\alpha) = \frac{d}{d\alpha}f(\mathcal{R}_{x_k}(\alpha{}p)) = \langle d|_{\mathcal{R}_{x_k}(\alpha{}p)}f, \alpha{}p \rangle,\]

where the tangent map of a retraction is the identity at zero [6], i.e. $T_{0_x}\mathcal{R} = \mathrm{id}_{T_x\mathcal{M}}$. In the equation above $d|_{\mathcal{R}_{x_k}(\alpha{}p)}f\in{}T^*\mathcal{M}$ indicates the exterior derivative of $f$ evaluated at $\mathcal{R}_{x_k}(\alpha{}p)$ and $\langle \cdot, \cdot \rangle: T^*\mathcal{M}\times{}T\mathcal{M}\to\mathbb{R}$ is the natural pairing between tangent and cotangent space[2] [7].

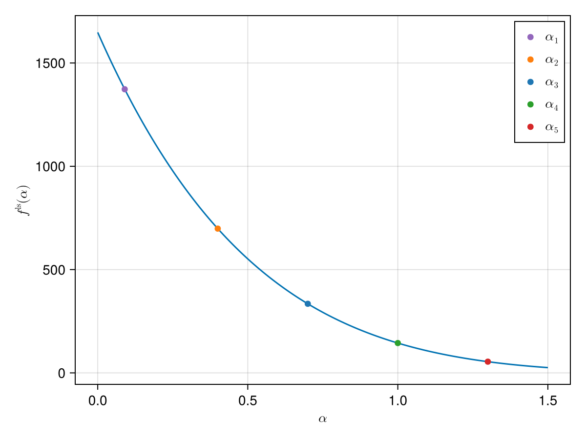
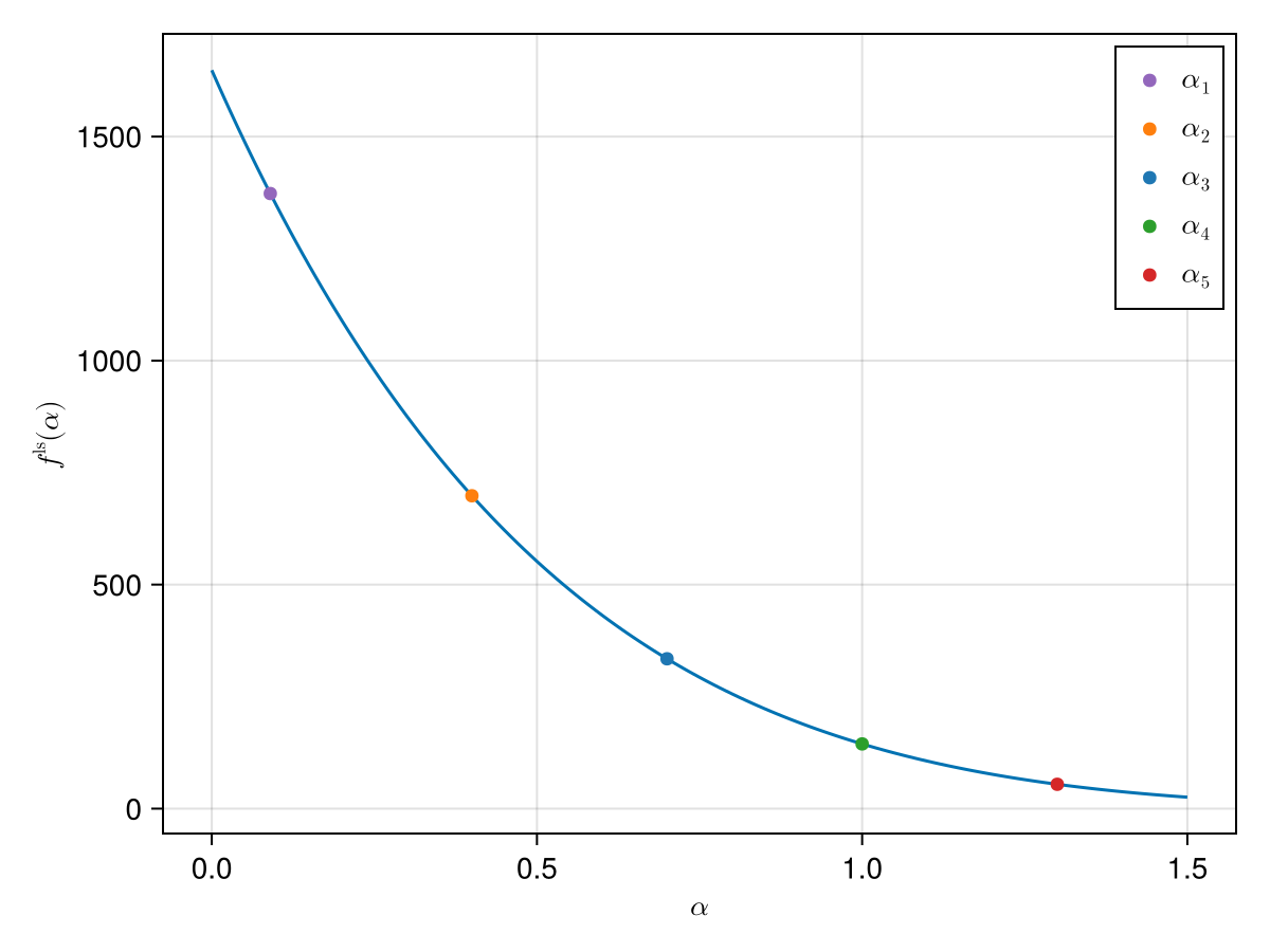
We again look at the example introduced when talking about the sufficient decrease condition and cast it in the form of a line search problem:

This linesearch problem only depends on the parameter $\alpha$. We plot it:

Example

We show how to use line searches in SimpleSolvers to solve a simple toy problem[3]:

ls_method = Backtracking()

SimpleSolvers contains a function SimpleSolvers.linesearch_problem that allocates a LinesearchProblem that only depends on $\alpha$:

We now use this to compute a backtracking line search:

ls = Linesearch(problem, ls_method)
α = 50.
αₜ = solve(ls, α, params)
3.125

And we check whether the SufficientDecreaseCondition is satisfied:

sdc = SufficientDecreaseCondition(c₁, problem.F(0., params), problem.D(0., params), alpha -> problem.F(alpha, params))
sdc(αₜ)
true

Similarly for the CurvatureCondition:

c₂ = .9
cc = CurvatureCondition(c₂, problem.D(0., params), alpha -> problem.D(alpha, params))
cc(αₜ)
true
  • 1If we use the strong curvature condition instead of the standard curvature condition we conversely also say that we use the strong Wolfe conditions.
  • 2If we are not dealing with general Riemannian manifolds but only vector spaces then $d|_{\mathcal{R}_{x_k}(\alpha{}p)}f$ simply becomes $\nabla_{\mathcal{R}_{x_k}(\alpha{}p)}f$ and we further have $\langle A, B\rangle = A^T B$.
  • 3Also compare this to the case of the static line search.